The Problem
My friend group would spend 30-40 minutes debating what movie to watch. Everyone had opinions, nobody wanted to be "the decider," and we'd end up doom-scrolling Netflix until someone gave up. I wanted a fair, fast way to pool suggestions under a theme and let chance pick the winner - no hurt feelings, no endless debate.
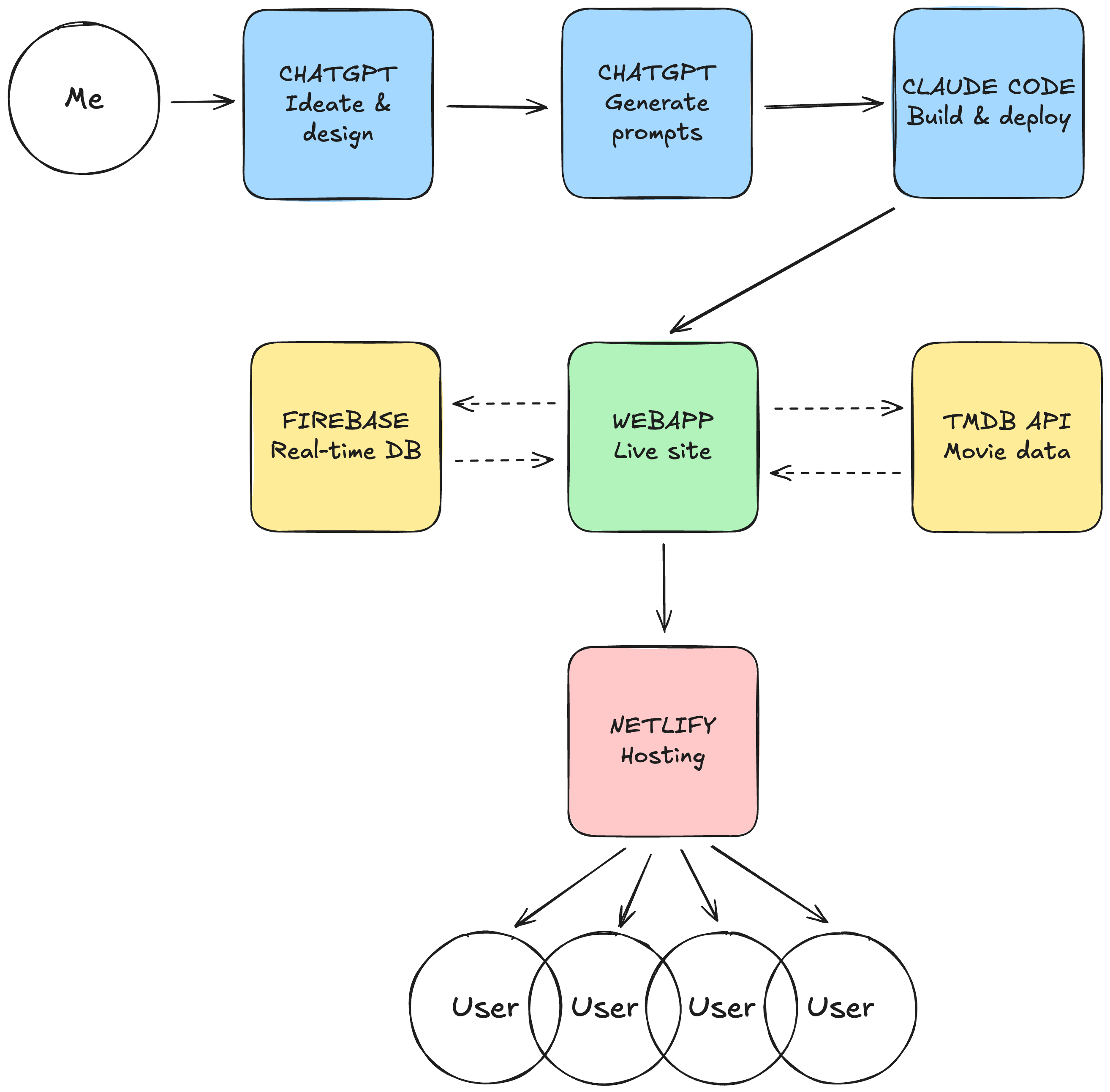
What I Built
A group movie picker: create a themed room, friends join and submit movies, hit "Pick Random Movie" for an animated selection, see where to stream it, and log it to your watched history. Firebase keeps everything synced in real-time so everyone sees updates live.
Real Usage
4 friends in my immediate movie-watching crew use it. We've used it for themed nights like Animated Movies. Group size ranges from 2-6 people. One group now uses it every Friday.
Architecture
