The Problem
Digital creators use platforms like Thinkific to host their courses, but many eventually want to move to Kajabi for better tools and growth. Today that migration is painfully manual: copying every module title and lesson one by one into Kajabi, which can take hours or days. I wanted a way to turn a Thinkific course into a structured file Kajabi could consume in a single click.
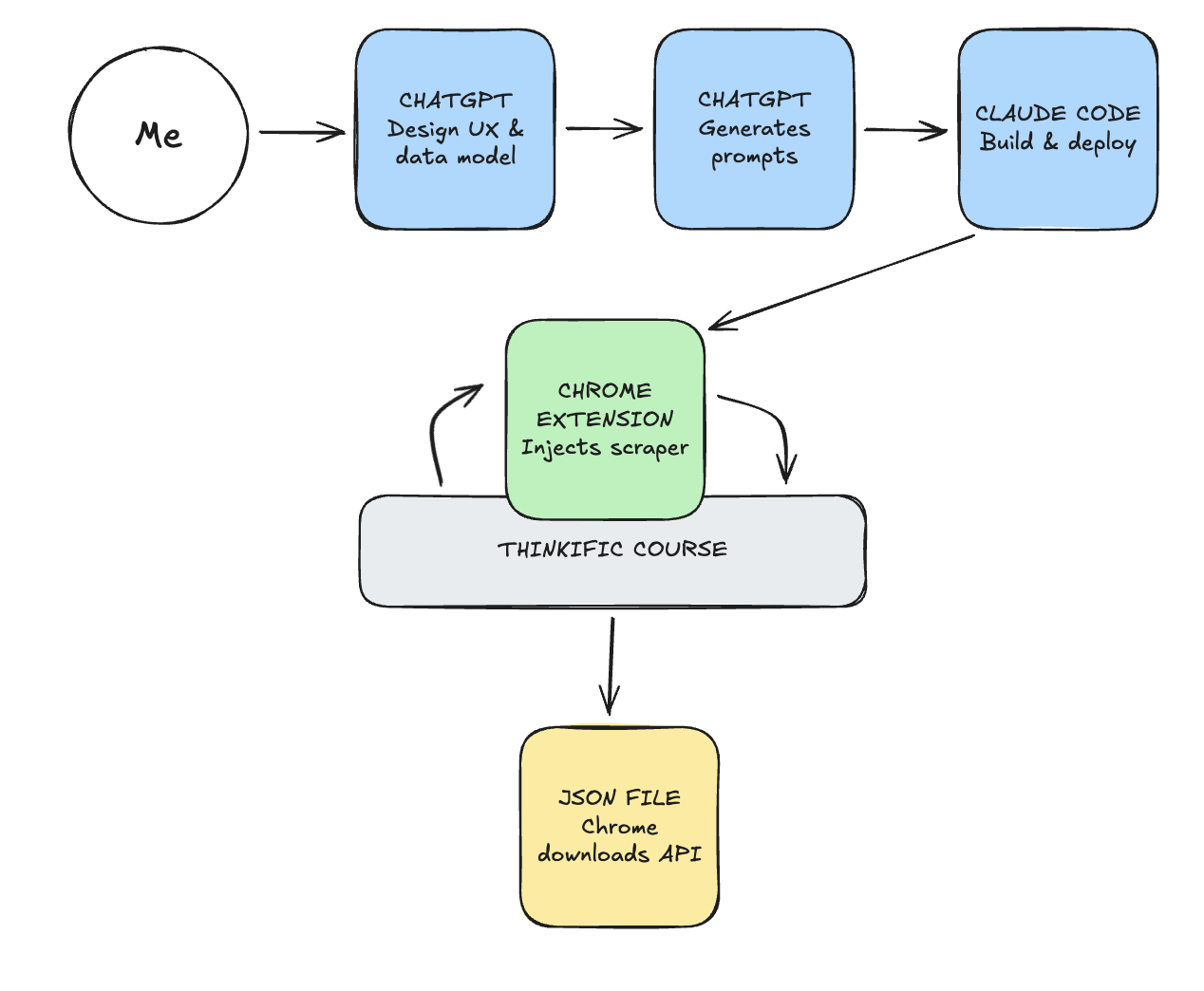
What I Built
I built a Chrome extension that opens a small "Reader Agent POC" popup on a Thinkific curriculum page with one button: "Start Reading Course." It clicks through every lesson, scrapes titles and content into structured JSON, and downloads migration_plan.json to your machine. I chose this over the Thinkific API so any logged-in creator could use it without API keys or expensive plans.
Real Usage
I tested the extension on a sample Thinkific course and shared it with my Growth teammates. Manually rebuilding that course in Kajabi would have taken at least 2 hours; with the extension, I captured the full course structure and text into JSON in about 3 minutes. After validating this end-to-end and feeling the time savings, we decided to invest further in automating migrations using LLMs and real agents inside Kajabi.
Architecture
